投稿点频道左下角对话图标
#大自爆运动

一名离职员工关于中央广播电视总台下属央广传媒集团的爆料
1. 向特定关系人输送利益:公司董事长利用职权,将他的心脏手术主刀医生欧阳晨曦聘为公司下属兼职顾问,每年一笔数额不小的顾问费。还将这个医生的妻子安排到央广传媒集团工作,担任人力资源部副总监,年薪达数十万元。
2. 任人唯亲,搞“小圈子”团伙文化:公司领导层内部存在董事长主导的封闭圈子:如“兰州大学校友”、“湖南老乡”“苏北老乡”,管理极其混乱。
3. 滥用职权,安插关系户:董事长在兼任下属公司“云听”总经理期间,以“非一流名校”为借口,清洗此前社会招聘的员工,同时多次强行安插来自海外及国内三流高校、甚至没有全日制大学本科学历的关系户员工。导致该公司两年内员工离职率超过70%。
4.涉嫌挥霍公款,将国家媒体公司账户作为私人钱包,冰山一角:公司办公室不仅负责董事长正餐以外的水果、甜品等个人消费品,甚至还负责他的私人别墅的绿植养护。
#大自爆运动
飞鸽网评app官方宣传片,由新华社关联企业新华移动(前身新华社“中国网事”新媒体基地)出品,信息量很大!

暴露了 #网评员 由“工人”、乡镇街道干部、公务员、企事业单位、大学生组成,而且网评员分为核心、骨干、普通三个等级,还有所谓“智能网评机器人”🤖

#给习主席的一份礼物

🕶️ 匿名投稿
Media is too big
VIEW IN TELEGRAM
#大学生帮人跨省取快递被判无期# 家属认为量刑过重,已向最高院申诉】#大学生帮人跨省取快递被判运输毒品罪# 2020年12月,21岁大学生小宁(化名)从老家河北某地出发,前往湖北荆州监利市,同朋友马哥(化名)帮他人取一个快递,并被叮嘱“注意周围环境和周围的人”。确认快递里有十二根避震器后,两人正打车要将快递送到指定地点时,被民警抓获。原来这个发自云南德宏的快递,在途中被贵州遵义警方查缉发现4.4余千克毒品(“麻古”),警方取出后让快递继续运输,追踪至该二人。

历经一审、发回重审、一审重审及二审后,小宁和马哥因犯运输毒品罪,分别被判无期徒刑、死刑缓期二年执行。11月11日,小宁家属告诉记者,其仍认为小宁量刑过重,目前已向最高院申诉。其提出,小宁家境优渥,无需为赚钱铤而走险;此外小宁并不知情快递里包含毒品。

法学专家指出,据司法实践中普遍认可的情形,运输毒品罪,不以运输到目的地为既遂要件,在运输途中被查获也可以认定运输既遂。在类似情形中,若明知异常,万不可存侥幸心态。@齐鲁晚报中国新闻周刊的微博视频

via 中国新闻周刊的微博
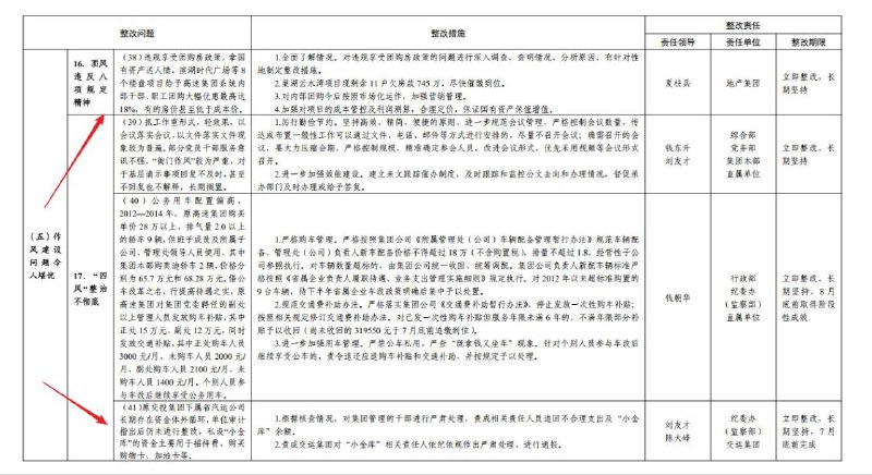
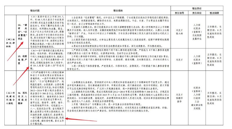
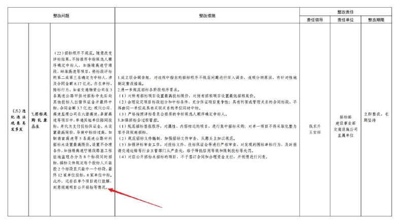
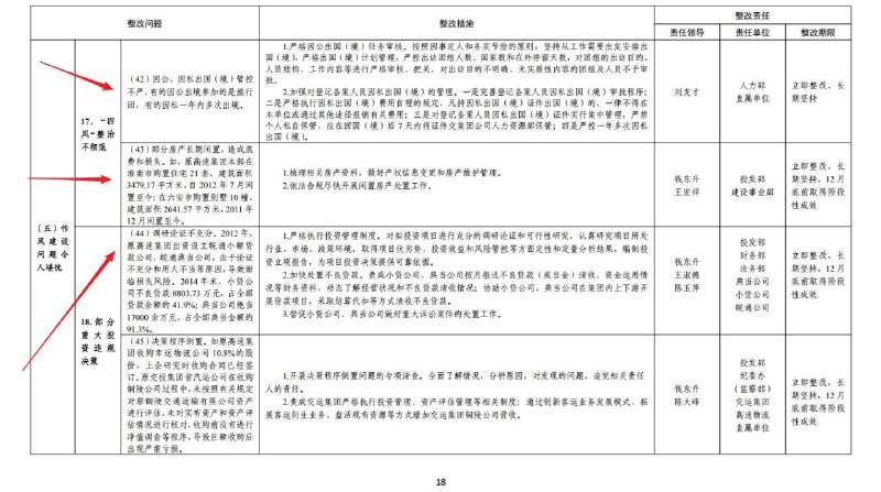
#大自爆运动 收到一份安徽省委第一巡视组发出的内部老文件。文件揭示,安徽省交通控股集团内部:251名中层干部中有64人夫妻或子女在集团内任职,伪造学历情况严重,中层年薪达40-55万元。各种贪污腐败,动辄获利以千万乃至亿计。
你们看现在国企贪污情况有收敛吗?还是大家都挣不到钱,无污可贪了呢?
#大自爆运动 南方工作的一主治医师爆料老家汉中某三甲医院:两任院长贪腐被抓,药剂科上交赃款上亿,新“博士院长”上任后,六大狠招:行政查房训狗,每月生日会洗脑,强制员工12345平台刷好评,计划大规模降薪,办学习班让医护职工脱产写检讨,自创奇葩晋升政策。大会上更多次扬言让不听话员工扫厕所!
#大自爆运动

在三亚中瑞酒店管理职业学院巨额贪污的爆料贴子发出后,有不明人士在未提供任何证据的情况要求删帖。随后,原投稿人进一步爆料了学校内部令人瞠目结舌的各种贪污腐败乱象,多年来已导致此大专亏损近2个亿,濒临破产倒闭!
武汉大学撤销肖明瑫记过处分 通报杨景媛论文未造假

武汉大学发布图书馆事件通报,决定撤销此前因本校女生杨景媛指控性骚扰而对学生肖明瑫作出的处分。而针对网民此前称杨景媛学术论文抄袭的问题,武大通报,没有发现抄袭造假等学术不端行为,但有百余处不规范之处,对多位责任人给予党内警告、诫勉等处分,并对导师约谈并暂停研究生招生资格两年。

武大星期六(9月20日)在通报中说,法院对就杨景媛诉肖明瑫性骚扰损害纠纷一案作出二审判决,决定维持一审判决,即不构成性骚扰。学校本着充分尊重司法判决的原则,结合调查复核情况,决定撤销肖明瑫记过处分。

事件发生后,杨景媛因“诬告”被网民举报论文造假等,武大通报,杨景媛学位论文未发现抄袭、主观造假、篡改数据和编造结论等学术不端行为,但存在百余处不规范问题,主要集中在表述不规范、引用不规范、格式不规范、翻译不准确、分析不准确等方面。学校决定维持授予其硕士学位的决议。

武大也通报对相关责任人处分,杨景媛导师郭汝飞因把关不严,被约谈并暂停研究生招生资格两年。

学校党委学生工作部原部长李某、外国语学院分管本科生教育的副书记刘某、经管学院原分管研究生教育的副书记谢某维,因学生管理和教育引导不到位,均被给予党内警告处分。经管学院分管研究生培养的副院长刘某青,因履责不力被诫勉。

学工部、外国语学院党委、经管学院学位评定分委员会、研究生院和经管学院党委,均因履责不到位被责令作出书面检查并整改。

通报也澄清多项不实传言,网传“杨某媛硕士学位论文被评为优秀学位论文”不实;网传“武汉大学已同意杨某媛修改硕士学位论文”,实际上要求杨某媛提供原始数据和代码系为复核需要,并非修改论文。

...

#武汉 #大学 #性骚扰
无王无帝(澳喜特战旅)🔥:
中共 #经济危机 新现象:见过房地产爆雷,你见过 #大学 #爆雷❗️💣
#大连科技学院 全员停发工资,开学面临停摆!因学校债务问题,学校账户被法院冻结,被执行总金额超35亿!近期还催缴一年26000的本科学费,看来这等着学费来救场了!
高校也巨额负债,上学也面临“烂尾学”,这不会是个案!💥

https://twitter.com/justice_trail/status/1959410363927089528

无王无帝(澳喜特战旅)🔥:
2025春节过后的 #中共国 #经济 现状:正月十五都过完了,商店饭馆还没有开门。原来不是还没回来,而是年前关门,年后就再不营业了!
上海、西安、浙江、湖南、安徽等地都是如此,连小超市和烟酒店都不再营业了!
此外就是大企业、出口型生产企业倒闭、学校和超市倒闭,中共特警一如既往的维稳失业者!

https://twitter.com/justice_trail/status/1890206126907805795
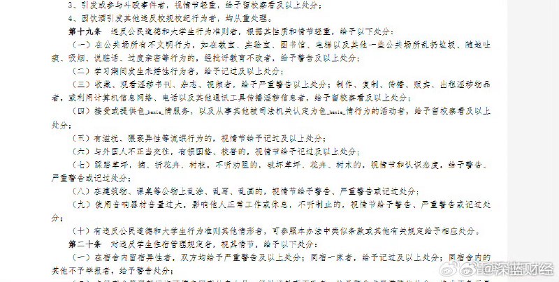
#大连工业大学校规#第二条,大学期间发生未婚性行为,处分。

第三条,看淫秽视频,处分。

第六条,和外国人不正当交往,处分 source
 
 
Back to Top