投稿点频道左下角对话图标
#文字 跳过文字贴
1. 潘石屹突然发声:谈清明祭祖。4月6日,潘石屹时隔三年突然发文,回顾半生经历,强调“命由我亦由天”哲学思考。IP地址显示为北京,但互动回复属地为美国。短暂归国祭祖后返美。流露故土情结与漂泊无奈。提及祖坟被毁旧事,暗含无法落叶归根的怅惘。这是早年潘石屹谈运气和财富。
2. 断更三年后,在多个地产大佬出事之后,潘石屹突然发文:我命由我,也由天
Media is too big
VIEW IN TELEGRAM
1. 快递要涨价了,继油价涨价、燃油基建费涨价、卫生巾涨价、高铁涨价以后——快递也要涨价了!
2. 继油价多轮上涨之后,中国内地航空燃油费已上涨,4月8日起部分快递费运费也开始上涨,最终将传导至各行各业。此前有电车车主嘲笑油车车主,最终都将享受物价全面上涨的光辉成果。覆巢之下,绝无完卵。
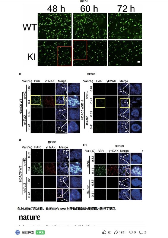
4月9日,多名博主曝光同济大学王平教授花费上百万经费写的nature论文,出现多处明显的造假。
查看原文
Media is too big
VIEW IN TELEGRAM
4月8日,一名博主呼吁官方严查樟木头收容所失踪人员下落。

博主表示,一些三无人员失踪至今仍无下落,一些人死亡,官方定性为“意外”樟木头内毒打、致死、失踪是常态。
博主推算,11年间,樟木头收容所死亡+失踪至少在数千人之间。而且收容所内部混乱、档案不全、假名登记、没有监控等等,被抓后家属很难找到人,人没了就说“已遣返”

评论区不少网民回忆当年在收容所的恐怖经历。:“我的初恋94年闯广东,一去再无音讯,其母受不了打击,不到三年郁郁而终”

“百万民工下广东,村村都有未归人”

“04年在东莞长安宵边,茅草地随时可以看到尸体”

“当时我被关在樟木头收容所,还看到5岁男童带着一个3岁妹妹,不知道他们后面是否出去了”
查看原文
4月7日,一温州电商人称,这几天有人打电话提醒我,说我视频里的话太直白,不利于社会和谐发展和稳定。

可我想说,看看这个社会现状,抢劫都不一定让我负资产,但是买房可以、银行可以、资本可以。就拿温州的物价来说,煤气160元一罐,毛猪的出栏价已经跌倒4快多一斤了,但市场上的猪肉还是16元一斤,市场上人工养殖的虾30元一斤,水果平均十几块一斤。就连西红柿都30多一斤。很少有蔬菜低于五元一斤的。

作为八零后,我们享受了时代的红利,可自从黑天鹅事件后,规则权变了,社会风向也在变,这才过去几年?民众普遍焦虑找不到方向,幸福感也在持续下降。普通百姓的收入全都在下滑,物价不降反涨,贫富差距也越来越大。
查看原文
Media is too big
VIEW IN TELEGRAM
币安创始人赵长鹏,在其回忆录《币安人生》中提到:2020年底那会儿,某个大国的地方派出所开始找麻烦。他们要求币安冻结用户的钱,然后让用户去找他们交「罚款」,金额定在帐户里钱的30%。说白了,要么交30%,要么钱拿不回来。这跟敲诈没什么两样。

我们左右为难:是听「执法部门」的请求,还是保护用户?我们法律团队更新了流程:冻结帐户前必须提供详尽的资讯,而且必须持有法院的正式裁定。

这显然惹毛了这些警察。他们开始报复,骚扰我们员工在当地的家属。压力非常大,我们没什么办法,但是硬挺住了。几个月后,这事终于慢慢平息。

其实哪个组织都难免会出几个品行不端的人,不管是政府部门还是其他公司。但我一直相信,正义总会战胜邪恶。
查看原文
4月8日,有网友曝光:华为取消了主动离职员工的N+1补偿,引发员工不满。

有人质疑:主动离职还给你N+1,这帮员工怎么身在福中不知福呢?

事实上,该补偿的资金,主要是从员工的工资里扣出来的,每个月都要扣一部分。华为员工称其为“计提”等你主动离职的时候,再把钱补给你。

然而现在华为取消了“计提”补偿,并且系统中计提的钱也看不到了,所以员工们当然有意见了,纷纷表示太心寒了,华为竟然把我们的钱明目张胆给吃了!

并且,这个计提N+1和正规的N+1裁员补偿是有区别的。正规N+1算你一年的平均月收入,而计提N+1算的是所有的工作年数的平均基本工资。所以计提N+1的到手的钱会比正规N+1低很多。

关键是,很多员工说是“自愿离职”其实是被职场霸凌、被恶意给低绩效逼走的,最后拿着计提的N+1走人的。

此外,华为为了不和员工签长期合同,会在第8年让员工主动离职,然后重新签合同,重新分配工号,重新计算工龄。这种情况过去是给补偿的,就是所谓的主动离职给计提N+1。但是现在不确定还会不会给了。有的员工在小红书上反映不会给。

据悉,华为的公积金只交最低线的5%,而别的大厂很多都是全额交的!而且还要加班加到天昏地暗。关键是,你要是敢在网上吐槽一下,被扣汉奸帽子都是轻的,弄不好直接律师函伺候。

而且正式员工下面还有高级外包(OD),OD下面还有外包,一层叠一层,卷到天际....
查看原文
Back to Top