投稿点频道左下角对话图标
王局拍案,【王健林卖股两年后,万达电影换名】
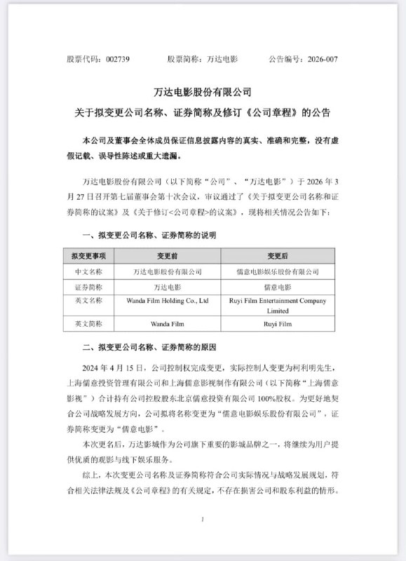
3月27日,万达电影今日发布公告称,拟变更公司名称为——儒意电影娱乐股份有限公司,变更证券简称为儒意电影,并相应修订《公司章程》万达电影:江湖再见!2024年4月,万达电影公告称,北京万达文化产业集团、王健林,分别转让所持——北京万达投资有限公司20%股权、1.2%股权
已办理完成工商变更登记手续,https://twitter.com/wangjupaian/status/2037559091330199884
王局拍案:
3月26日
作家余华回应定居三亚

网友:你书把我读抑郁了,你却去三亚度假了!

余华:抱歉,比度假更过分,定居了

网友:余华老师为什么选择定居三亚呀?

余华:气候

https://twitter.com/wangjupaian/status/2037560868909854849
iGeekbb:
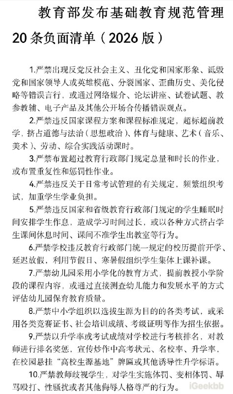
今天教育部发布《基础教育规范管理负面清单(2026版)》,列出20条“严禁”事项,为基础教育办学行为划出明确红线。严禁出现反党反社会主义、丑化党和国家形象、诋毁党和国家领导人或英雄模范、分裂国家、歪曲历史、美化侵略等错误言行,或通过网络媒介、论坛讲座、试卷试题、教参教辅、电子产品及其他公开场合传播错误观点。

https://twitter.com/igeekbb/status/2037561566577775019
Iggie🚁:
中科大一个少年班有同学在程艺教授的课堂上,突然情绪失控向黑板扔水杯。程艺教授迅速冷静处理现场并且安抚学生,赢得网友称赞。

有网友称同学情绪失控是因为他妈妈过度管教和过度监视压迫得他喘不过气来。

就视频来看,情绪失控同学在程艺教授临场应变之下迅速冷静下来,看起来仍是“妈妈的乖孩子”。

如果网友所述部分属实,也是十分可怕的事情。

https://twitter.com/Kenntnis22/status/2037544823398265293
全球货币 Global Money:
突发:美国股市今日市值蒸发1万亿美元,这就是轰炸伊朗的代价之一。随着油价上涨至每桶100美元,全球货币(@GlobalMoney)模型显示,如果目前水平再持续2个月,美国CPI通胀率将上升至约3.3%。这将使美国通胀率,达到自2024年5月以来的最高水平。自伊朗战争爆发以来,美国汽油价格每加仑上涨了1美元,抵押贷款利率接近6.50%,达到7个月来的最高水平。照目前的速度,最早下个月就可能看到汽油价格达到每加仑4.50美元以上,抵押贷款利率达到7%。

https://twitter.com/GlobalMoney/status/2037626435712823607
亚洲金融 Asia Finance:
突发:标普500指数正式创下232天以来的最低收盘价,今日市值蒸发1万亿美元。这使得自伊朗战争开始以来,标普500指数总损失,达到4.8万亿美元。就是说,美国和以色列轰炸伊朗,买单最多的是华尔街,以及美股的全球投资者。SOXL从50美元开始减持,并在70美元基本清仓的半导体杠杆ETF,下周准备慢慢买回。

https://twitter.com/AsiaFinance/status/2037632386117284194
王局拍案,【FBI局长邮箱被伊朗黑客黑,私密照曝光】
12月27日,美国司法部称,联邦调查局局长卡什·帕特尔,其个人邮箱地址遭到黑客攻击。就在一天前,与伊朗有关联的黑客组织“汉达拉”(Handala)
声称已入侵联邦调查局的系统:,“很快你们就会意识到,美国联邦调查局安全措施不过是个笑话。”
https://twitter.com/wangjupaian/status/2037569622229311770
作家崔成浩:
内地网友高速公路行车,远远发现路边草丛中似乎有人,走近车灯一照,吓得惊魂落魄。

https://twitter.com/cuichenghao/status/2037669492646690944
Back to Top