投稿点频道左下角对话图标
3月24日,湖北武汉。一名工人称,国企中交二航局投资了十几个亿的“固废预处理发电项目”烂尾两年,同时,工人们工资也被拖欠两年。

中交二航局还警告工人们,不许向外界传播项目烂尾的消息。
查看原文
谷歌新算法声称能“六倍压缩KV缓存”

谷歌推出了一种可能降低人工智能系统内存需求的压缩算法TurboQuant。根据谷歌介绍,TurboQuant压缩技术旨在降低大语言模型和向量搜索引擎的内存占用。该算法主要针对AI系统中用于存储高频访问信息的键值缓存(key-value cache)瓶颈问题。随着上下文窗口变大,这些缓存正成为主要的内存瓶颈。TurboQuant可在无需重新训练或微调模型的情况下,将键值缓存压缩至3bit精度,同时基本保持模型准确率不受影响。对包括Gemma、Mistral等开源模型的测试显示,该技术可实现约6倍的键值缓存内存压缩效果。

—— 财联社
王局拍案:
【伊朗封锁主帅被炸:海军司令身亡】

3月26日
福克斯驻中东记者报道
伊朗革命卫队海军司令死亡
传他负责直接指挥封锁霍尔木兹海峡

记者说
这位伊朗海军司令死亡
证明美以情报已经渗透到伊朗高层

x.com/wangjupaian/st…

https://twitter.com/wangjupaian/status/2037109543818428448

王局拍案:
3月26日
以色列称:
伊朗革命卫队的海军指挥官身亡

https://twitter.com/wangjupaian/status/2037093011201605651
RJ:
网友分析,柯文哲案,二审推翻原判概率很大,但让柯文哲无法参选2028的目的已经达到。

https://twitter.com/RJDAIGOGO/status/2037094060561928431

RJ:
台北地院审理京华城容积奖励案、民众党政治献金等4大案,于今(26)日下午2时30分宣判。法官已命审判中停止羁押的柯文哲等人。台北地院今一审宣判,柯文哲4罪判处应执行有期徒刑17年,褫夺公权6年。

https://twitter.com/RJDAIGOGO/status/2037062289795539359
王局拍案:
3月26日
外交部回应特朗普将于5月14日访华:
中美就此事保持沟通

https://twitter.com/wangjupaian/status/2037088888091795572

王局拍案:
【川普发文:5月14日开始访问中国】

3月25日最新消息
川普确认
5月14日到15日会去中国见习近平
这次行程因为对伊朗的军事行动被推迟

川普说:

“我和中国国家主席习近平的会面
之前因为我们在伊朗的军事行动被延期
现在已经重新安排
会在5月14日到15日
在北京举行

我和第一夫人梅拉尼娅

https://twitter.com/wangjupaian/status/2036956720778580314
iGeekbb:
脑洞大开,有国内兄弟在非洲开上手机网吧了,让这帮非洲大兄弟跑刀赚钱抵网费,生意好到天天排队。

https://twitter.com/igeekbb/status/2037094707268903105
Media is too big
VIEW IN TELEGRAM
Percy:
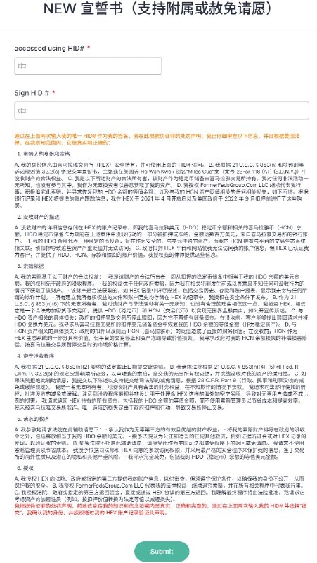
#郭文贵刑事案 喜交所最新请愿书 再次欺骗受害人‼️
🔸郭骗目前量刑日期定在4月27日。3月25日喜国再出公告,呼吁喜交所投资人签署请愿书
‼️受害人注意的关键点 -- 不要再受损失:
‼️整个“宣誓书”里最关键的一句话:
第5部分,A小节,第二个bullet point,后半句话
: “我申请法院判令政府…把喜交所被扣资产等值美元放入我的HDO账户”
这等于是声明:“我,填写人,不要政府退美元给我;我要政府把美元退给喜交所,我要收到HDO”
‼️更绝的是这个宣誓书中文和英文不一样
中文是“释放相当于HDO余额的美元”,见图二
英文正好相反:“释放想等的美元到我的HDO账户余额里”。见图三
‼️你只看中文,会以为你在申请法院判政府退美元(你以为你直接拿美元);实际上你签的英文版说的是,我申请法院把美元释放到HDO账户余额里(喜交所拿到美元)。
🟥后果可能会是:法院判令政府退、或者政府主动退,喜交所散户投资余额的美元给阿布扎比HEX(盖尔收取1%手续费完美谢幕),然后余建民再通过HEX把美元抽走,对散户说你们拿着HDO玩儿去吧。
🔸喜国请愿书大意:
1⃣喜交所投资人是无辜的第三方,与非法活动无关。投资人相信喜交所是一个合法的加密货币交易所,政府的扣押导致交易所停止运营。
2⃣政府没收前,客户能够提出并将 HDO 兑换为美元。因此:
我们寻求从喜交所的扣押美元储备资金中恢复我的 HDO 余额的等值金额
与HCN资产相关的具体损失:政府的扣押以及随后HCN的贬值造成了直接的财务损害
在没收前,喜交所生态系统具有价值,但平台的交易停止和资产冻结导致价值损失。
我寻求政府对我的 HCN 余额损失的补偿损害赔偿,按喜马拉雅交易所暂停交易时的市场价格计算。

https://twitter.com/Percy43508644/status/2037114496259330190
Back to Top