投稿点频道左下角对话图标
Percy:
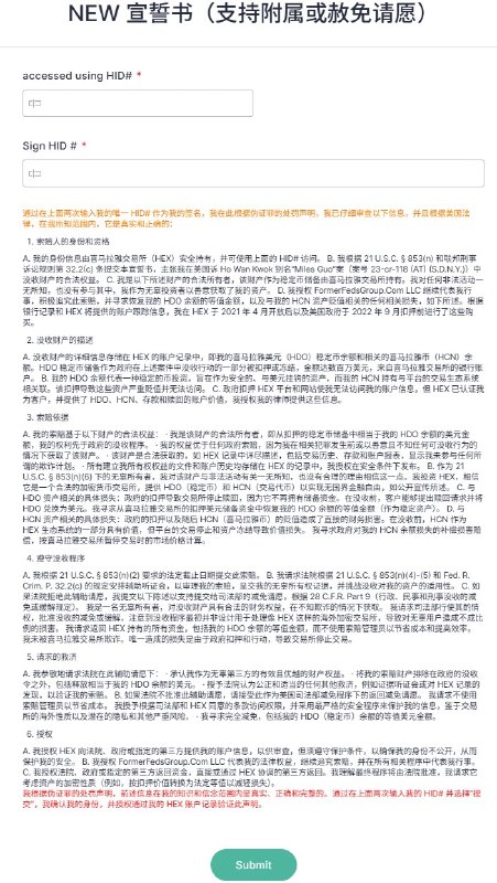
#郭文贵刑事案 喜交所最新请愿书 再次欺骗受害人‼️
🔸郭骗目前量刑日期定在4月27日。3月25日喜国再出公告,呼吁喜交所投资人签署请愿书
‼️受害人注意的关键点 -- 不要再受损失:
‼️整个“宣誓书”里最关键的一句话:
第5部分,A小节,第二个bullet point,后半句话
: “我申请法院判令政府…把喜交所被扣资产等值美元放入我的HDO账户”
这等于是声明:“我,填写人,不要政府退美元给我;我要政府把美元退给喜交所,我要收到HDO”
‼️更绝的是这个宣誓书中文和英文不一样
中文是“释放相当于HDO余额的美元”,见图二
英文正好相反:“释放想等的美元到我的HDO账户余额里”。见图三
‼️你只看中文,会以为你在申请法院判政府退美元(你以为你直接拿美元);实际上你签的英文版说的是,我申请法院把美元释放到HDO账户余额里(喜交所拿到美元)。
🟥后果可能会是:法院判令政府退、或者政府主动退,喜交所散户投资余额的美元给阿布扎比HEX(盖尔收取1%手续费完美谢幕),然后余建民再通过HEX把美元抽走,对散户说你们拿着HDO玩儿去吧。
🔸喜国请愿书大意:
1⃣喜交所投资人是无辜的第三方,与非法活动无关。投资人相信喜交所是一个合法的加密货币交易所,政府的扣押导致交易所停止运营。
2⃣政府没收前,客户能够提出并将 HDO 兑换为美元。因此:
我们寻求从喜交所的扣押美元储备资金中恢复我的 HDO 余额的等值金额
与HCN资产相关的具体损失:政府的扣押以及随后HCN的贬值造成了直接的财务损害
在没收前,喜交所生态系统具有价值,但平台的交易停止和资产冻结导致价值损失。
我寻求政府对我的 HCN 余额损失的补偿损害赔偿,按喜马拉雅交易所暂停交易时的市场价格计算。

https://twitter.com/Percy43508644/status/2037114496259330190
家崔成浩:
连招聘会都是假的?有内地网友爆料称,因为企业参加大学招聘会,政府给予一定补助和税收优惠,于是有的内地企业动了歪脑筋,雇人参加招聘会假装招聘,套取政府补助,会后将收上来的学生简历全部扔掉,因为根本不招人。

https://twitter.com/cuichenghao/status/2037104380500206009
家崔成浩:
林志玲、黄晓明、吕良伟、张朝阳等一众大佬今天在一起跑步,但估计让张雪峰的事吓得够呛,变成养生跑了。

https://twitter.com/cuichenghao/status/2037058225259110601
RJ:
福克斯新闻民调:特朗普总统的支持率在3月份跌至41%,目前59%的注册选民对他表示不满——这是他两届任期内最高的反对率。

共和党支持率跌至第二任期以来的最低点 84%,低于去年 3 月的 92%。

在民主党人中,95%的人不赞成特朗普,这是本届任期内民主党人对特朗普的反对率第四次创下历史新高。在独立选民中,25%的人赞成,75%的人不赞成。

https://twitter.com/RJDAIGOGO/status/2037064937311527394
谓伊人 在水一方:
两桶油发誓,要把在外面亏的每一分钱都要在家里加倍赚回来,他们成功了!

https://twitter.com/DuoHong44622/status/2037068282898043329
谓伊人 在水一方:
传媒大亨默克多因自己和邓文迪的女儿酷似马云,因此怀疑邓文迪出轨马云!

https://twitter.com/DuoHong44622/status/2037052428349067763
径残雪:
俄军破获了乌克兰一个非常有想象力的计划。

乌克兰间谍通过一个捐赠网络向俄军士兵捐赠了几万个鞋垫。结果俄军发现每个鞋垫里装有1.5克TNT炸药。

查获了502个,但已有2万个流入俄军中。通过远程遥控柔性电路让微型雷管引爆的话,理论上可以同时致伤1万人。虽然这个药量顶多炸烂脚趾,但

可惜可惜。

https://twitter.com/xiaojingcanxue/status/2036892034137817427
Back to Top