投稿点频道左下角对话图标
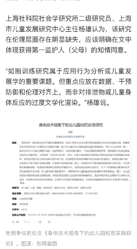
【#学术研究描写男女童如厕细节引争议#,专家:伦理层面存在明显缺失】近日,福建师范大学学报(哲学社会科学版)一篇题为《身体技术视角下的幼儿园如厕实践研究》在网络上引起争议。论文中详细描述了男女童如厕时的具体姿势与过程,引发公众对该研究是否尊重儿童隐私、是否履行知情同意程序的质疑。

记者查阅发现,该论文中出现“女孩头朝下、高抬臀部半站着小便……”“女孩小便,臀部抬高,低头向后向上看,紧紧盯住小便的方向……”等描述。

对于男女童如厕的细节描写,不少网友认为尺度大、没必要、过于露骨。同时,也有人质疑,该研究是否得到儿童第一监护人父母的同意,是否符合期刊文章的伦理要求。

上海社科院社会学研究所二级研究员、上海市儿童发展研究中心主任杨雄认为,该研究在伦理层面存在明显缺失,应该明确在文中体现获得第一监护人(父母)的知情同意。

“如厕训练研究属于应用行为分析或儿童发展学的重要课题。但重点应放在数据、干预防御和伦理对齐上,而非对排泄物或儿童身体反应的过度文学化渲染。”杨雄说。(新京报) #学术期刊发表儿童如厕研究引争议# source
王局拍案:
3月23日
台湾商人
弃保逃跑的“百亿赌王”林秉文
在柬埔寨被枪杀

https://twitter.com/wangjupaian/status/2036731586654421275
Iggie🚁:
俄罗斯近几个月频繁大规模断网,给生活造成了很多不便,结果俄罗斯宣传部门却拼命营造群众喜迎大断网的虚假宣传。

有中国留俄学生在小红书上狂吐槽俄罗斯断网,甚至怪乌克兰无人机袭击。

防无人机只是表面理由,俄罗斯真实目的是加强战时数字控制和测试“白名单”系统,并为更严格的互联网隔离做准备。

https://twitter.com/Kenntnis22/status/2036725609892561329
Media is too big
VIEW IN TELEGRAM
作家崔成浩:
中国驻以使馆通知撤侨,结果中国在以色列劳工称:“被炸死也不能被穷死,不回去了。”

https://twitter.com/cuichenghao/status/2036723828114747846
作家崔成浩:
在彻底删除了“共产主义”一词之后,朝鲜近日又删除了“社会主义”一词。

2026年3月23日,朝鲜第十五届最高人民会议第一次会议,删除了宪法名称中的“社会主义”一词,朝鲜议长表示此次修宪“符合革命新发展阶段的要求”。

https://twitter.com/cuichenghao/status/2036716251125608960
王局拍案:
3月25日
网友发布文章:
《安徽肥西一法人代表实名举报副厅级官员后遭威胁:会有人来找你的!》

https://twitter.com/wangjupaian/status/2036711466204893255
Back to Top